支持IPv6网络
网站无障碍
网站首页
检务指南
工作流程
检务须知
公益诉讼
新闻动态
政法要闻
省院动态
川检新闻
新闻发布会
检察开放日
通知公告
通知通告
检察公告
阳光检务
省院简介
机构设置/人员
院领导
人事任免/奖惩
统计总结
工作报告
财务公开
资料信息
法律文书
法律法规
刑事申诉公开审查
重大案件查办情况
今天是:
网站首页
检务指南
省院动态
阳光检务
检察风采
您的位置:
首页
>
通知公告
>
通知通告
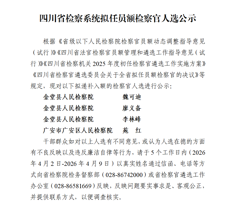
四川省检察系统拟任员额检察官人选公示
2026-04-01